------ªªªASOCIACIÓN EMPRESARIAL DE HOSTELERÍA DE MADRID te informa que los datos que nos facilite a través de este formulario de recogida de datos se utilizarán con el fin de efectuar el registro como usuario de HOSTELERÍA DE MADRID, así como el envío de comunicaciones comerciales con respecto a novedades, noticias e información promocional de HOSTELERÍA MADRID. Legitimación: La ejecución de un contrato en el que el usuario es parte y el consentimiento del usuario en el caso de aceptar la casilla de consentimiento del envío de comunicaciones comerciales. Podrás ejercitar los derechos reconocidos en los artículos 15 a 22 del Reglamento (UE) 2016/679, enviando un correo electrónico a: legal@hosteleriamadrid.com o mediante correo postal a Paseo de Santa María de la Cabeza, 1, 1o centro derecha, Madrid (España), aportando cuanta información sea necesaria para su correcta identificación. Para más información, consulte nuestra Política de Privacidad. Así mismo, se le informa que puede presentar cualquier reclamación ante la AEPD: www.aepd.es
El pasado 20 de marzo se aprobó la nueva Ley de prevención de pérdidas y desperdicio alimentario en el Congreso de los Diputados. Esta ley pretende prevenir y reducir las pérdidas y el desperdicio de alimentos por parte de todos los agentes de la cadena alimentaria, entre ellos los establecimientos de hostelería. En Hostelería Madrid hemos creado un nuevo servicio de asesoramiento para hosteleros. En este artículo te explicamos todo lo que incluye.
Prevenir la creación de excedentes alimentarios siempre es mejor que gestionarlos
Uno de los principios de la Ley de Desperdicio Alimentario es la prevención, es decir, la no producción de los excedentes alimentarios. Cuando nuestros técnicos visitan un establecimiento de hostelería, a menudo se encuentran con un desajuste en la planificación de la cantidad de alimentos que se pide a proveedores; esto se produce a veces por aprovechar descuentos o por no saber exactamente cuánto producto hay almacenado, y otras veces por una falta de previsión a la hora de crear las cartas y los menús.
La mejor forma de gestionar el excedente alimentario en un bar, restaurante o cafetería es no crearlo. ¿Y eso cómo se consigue? Haciendo un recuento exhaustivo de los alimentos que ya hemos adquirido (también los que mantenemos en las cámaras frigoríficas), teniendo en cuenta sus fechas de caducidad (método FIFO), diseñando el menú para las próximas semanas y previendo lo que vamos a necesitar, y comprando de una forma planificada. Por la propia tipología del establecimiento, quizá podamos ofrecer los excedentes de la comida en forma de tapas o a modo de “comida de familia” para nuestros empleados al día siguiente, pero no siempre es posible.
Asesoramiento personalizado para una buena gestión de los excedentes en hostelería
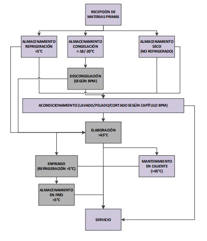
En Hostelería Madrid analizamos cada una de las fases de trabajo a través de un diagrama de flujo, con el fin de proponer medidas de mejora para cada negocio en cada punto del proceso.

Como ves en el diagrama, nuestros técnicos de Calidad y Seguridad alimentaria hacen una auditoría de cada negocio desde la recepción de mercancías hasta su servicio en mesa.
En primer lugar, revisamos los almacenes y las cámaras del establecimiento para hacer recomendaciones sobre las condiciones de almacenaje de los productos y su etiquetado.
Después, hacemos una planificación real de las necesidades y vemos con el hostelero algunas herramientas que pueden facilitarle el control de las cantidades de producción; y le damos ideas para lograr una buena gestión de los proveedores, adaptando la frecuencia y el volumen de los pedidos. En este punto es recomendable utilizar productos de proximidad y de temporada, dado que, si recorren una menor distancia o pasa menos tiempo desde su compra, sufren un menor deterioro.
Posteriormente damos algunas opciones en carta que tal vez el propietario del negocio no había considerado antes; ¿te habías planteado la posibilidad de incluir diferentes guarniciones o medias raciones? Si a un cliente no le gusta la ensalada, y aún así se la incluyes, lo más seguro es que la tire. A veces es tan sencillo como prever esto.
En cocina, analizamos cómo gestionan los cocineros los alimentos y las cantidades utilizadas para preparar los platos. Por ejemplo, con frecuencia nos encontramos con que se deja el aceite a muy alta temperatura durante varias horas, haciendo que se queme, no se pueda reutilizar y tengamos que cambiarlo antes de tiempo.
Por último, es conveniente llevar a cabo un control del excedente alimentario para analizar, a futuro, qué se vende y qué no, y adaptar la carta en consonancia.

¿Qué hacemos con los alimentos que no se pueden aprovechar en nuel local de hostelería?
Te recordamos que “residuo” no es lo mismo que “excedente”; en los dos casos nos referimos a un sobrante de comida, pero “residuo” se refiere a un producto que microbiológicamente no es estable y no se puede destinar a consumo, mientras que el excedente sí lo es.
Si no podemos aprovechar los alimentos en nuestro negocio como comentábamos a modo de aperitivos, tapas o como “comida de familia” para nuestro personal, podemos donarlos a ONGs o bancos de alimentos. De hecho, en Hostelería Madrid estamos desarrollando un nuevo proyecto con el Ayuntamiento de Madrid para ver cómo podrían los restaurantes asociados gestionar esos excedentes que, aunque están en perfecto estado para su consumo, no les pueden dar salida por las condiciones de cada negocio.
Cuando los alimentos no hayan sido correctamente conservados y/o no puedan ofrecerse con plenas garantías sanitarias, estos se pueden destinar a alimentación animal o, en último caso, a un subproducto industrial (compost).

Formación del equipo en el ámbito de la gestión de excedentes
Para evitar el desperdicio alimentario, lo mejor es que el personal del establecimiento de hostelería sepa cómo realizar una adecuada manipulación de los alimentos y sean ellos mismos expertos en la gestión de excedentes. Por eso, en Hostelería Madrid entregamos una documentación técnica al equipo donde incluimos las instrucciones para implementar los cambios con éxito; en una visita posterior les explicamos a los trabajadores cómo detectar fallos para que puedan ser autónomos en la gestión de excedentes del establecimiento.
Gestoría especializada en hostelería
Como la gestión del desperdicio alimentario es obligatoria y a partir de 2026 deberás contar con un plan descrito de esta gestión (con estas excepciones), en Hostelería Madrid ya hemos incorporado este nuevo servicio en la línea de la sostenibilidad. Los empresarios de hostelería que lo deseen pueden contar con el apoyo de nuestros técnicos, especializados en seguridad alimentaria y sostenibilidad.
Si eres asociado y necesitas ayuda, no dudes en contactar con nuestro equipo en el correo electrónico calidadalimentaria@hosteleriamadrid.com
Si no eres asociado, puedes darte de alta aquí.
Alimentación, desperdicio alimentario, FIFO, Foro NESI, gestión de excedentes, hostelería, Hostelería Madrid, Ley desperdicio alimentario, restauración





